Pain-points & new ideas
Confusion, lack of clarity, & frustration
After listening in on customer service phone calls, we concluded that customers lacked clarity on the existing process and were frustrated with the length of time to receive upgraded devices. The existing process required T-Mobile customer service employees to provide an initial trade-in price quote, validate the T-Mobile account, process the estimate details and handle shipping out new devices all via email communication with the customer.
Structuring the proposed experience
Based on the information discovered, we resolved to create a self-service customer portal with an automated workflow that provided the customer with a quick and consistent trade-in. Our goals were to streamline workflow for T-Mobile employees & improve the user's overall trade-in experience.
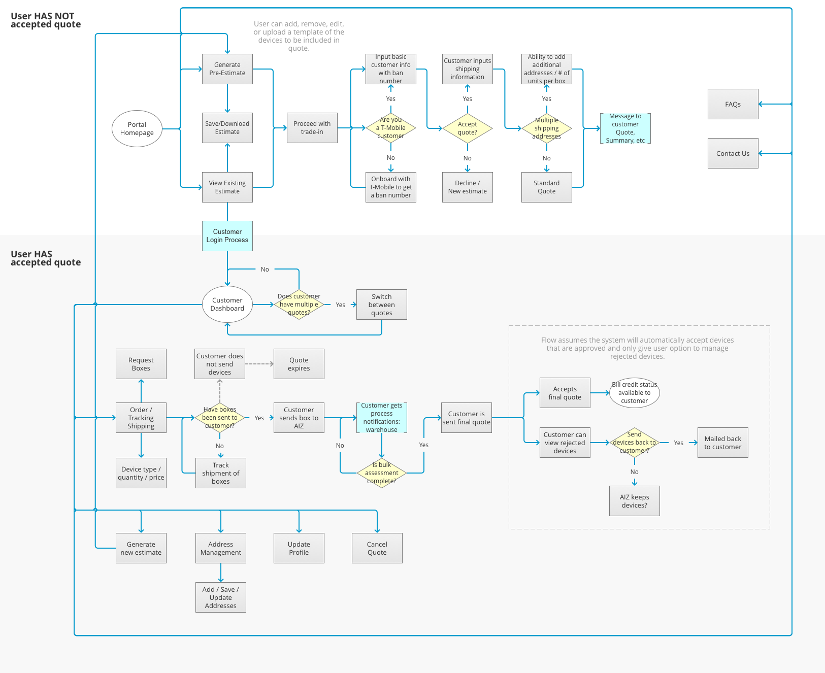
Setting the design direction
After iterating on some paper prototypes, I began piecing together ideas for site layout and arrangement of data. The self-service customer portal began to take shape.

Early wireframes exploring different pre-estimate screens and checkout process.

An easier way to upgrade  
Reduced business costs with easier & faster service
The T-Mobile for Business Bulk Trade-In portal successfully launched. The portal guided customers through the process one step at a time, provided them with an on-the-spot estimate of their trade-in value, and handled many of the logistics of shipping out their upgraded devices. 
All of this reduced T-Mobile's administrative costs for the program as well as provided the customers with a much easier and faster service.
Back to Top